中南民族大学学报(人文社会科学版) 第44卷第8期
作者简介:
江岚,湖北大学副教授,主要研究刑事法学、社会治理法学;
黄博健,湖北大学助理研究员,主要研究社会治理法学。
摘要:乡村振兴背景下,乡村人民调解逐渐成为乡村社会治理的一个重要手段。当前我国乡土社会正处于快速转型期,推动实现乡村依法治理,应更注重以人民调解委员会为主导的矛盾纠纷依法化解模式。通过对H省五地的实地调查,当前乡村人民调解运行中面临调解组织缺乏实质上的独立性、调解活动的开展缺乏经费支持、人民调解机制下解纷调解意识缺位等现实困境。应当促进乡村人民调解员专职化发展,持续改进调解工作激励制度,积极推进“三治”协同治理,充分发挥人民调解制度在推动法治乡村助力乡村振兴中的重要作用,实现乡村社会和谐发展。
关键词:乡村振兴;人民调解;法治乡村;基层社会治理
加强法治乡村建设是实施乡村振兴战略,推进全面依法治国的关键步骤,以法治方式促进矛盾纠纷多元化解是建设法治乡村的基础性工作。2023年8月18日,司法部和农业农村部联合发布的《关于常态化开展“乡村振兴法治同行”活动的通知》中,进一步强调要大力推进乡村矛盾纠纷预防化解,持续推进乡村法律服务多元化发展,扎实推进法治乡村建设。现阶段,随着经济体制的改革和社会结构的转型发展,乡村社会的生产生活方式及社会构成均发生了较大的变化,由此产生的矛盾纠纷也体现出类型多样化、主体多元化、调处疑难化等特点[]。为此,需要探索出一条符合乡村社会发展规律的矛盾纠纷化解机制。
一、乡村纠纷调解研究的回顾与反思
人民调解本质上是一种基层社会治理方式,并非是单纯的纠纷解决制度。人民调解强调的依法化解矛盾纠纷与诉讼程序所追求的公正判决具有内在的统一性,其在程序上拥有一些优势。诉讼作为一种复杂的社会现象,提倡以程序正义促进实体正义的实现,但在传统乡土社会中对诉讼强烈否定的价值取向和诉讼程序本身的复杂性及诉讼的拖延和高成本本身都会导致诉讼各方面的成本大幅上升,从而达到抑制诉讼的效果。有学者提出,即使是国家权力以“法治”的名义或方式进入乡土社会也是困难的。一方面,农民在遇到纠纷时通常会以私力救济代替公力救济。这种私力救济所依托的乡土情理,实质上是一种村落秩序的保护机制,进而构成村民生活和行动的习惯。另一方面,在乡村社会,代表国家公权力的法律是脱离农民生活的规则体系。对于农民来说,抽象的法律条文与其日常生活是隔离的,法律独立的程序规则和传统的乡村伦理观念有着较大的差异,而以诉讼为核心的法律服务在运作时所需的社会成本也使其难以深入乡村社会。同时,乡土社会中根深蒂固的“无讼”观念也不会轻易使法治秩序替代旧有的礼治秩序。因此,法治乡村的推进需要在乡土社会“礼”和“法”之间寻找到一个平衡点,坚持和发展好新时代“枫桥经验”,以人民调解制度的实践为切入点实现法律意识在乡村社会中的普及,进一步完善基层群众自治组织,推动社会治理重心向基层转移。
对于以调促解这一化解矛盾纠纷的方式,学界对其实践价值的评价经历了一个从否定到肯定的过程。早期的部分学者认为人民调解和法治属于对立关系,提出人民调解不符合法治所蕴含的正义原则,应当以诉讼判决的方式从根本上解决矛盾纠纷,从而对人民调解制度进行了否定。甚至有学者指出,调解在本质上体现了社会诉讼观念的淡薄,是对法治建设的漠视。持该种观点的学者显然是忽视了人民调解中的依法调解原则。随着法治建设的不断深入,有学者以法治和社会和谐的紧密联系论证了法治的目标,将多元化纠纷解决机制作为实现法治目标的环节。在此基础上,又有学者提出,在乡土正义供给面临挑战的情况下,在农村地区建构一种多元化的纠纷解决机制实质上是对乡土社会法治需求的一种回应。
现阶段学界关于我国农村矛盾纠纷以及人民调解机制的研究较多,从整体上看,大多数研究均是从“个案”出发研究某个村镇的具体情况,难以从政策角度解决实际困境。例如陈柏峰从法律民族志角度通过分析几起具有代表性的纠纷案件深刻剖析了鄂南陈村纠纷解决实践,进而对当前的乡村体制改革进行了反思。徐垚等则针对矛盾纠纷化解的共治机制对X镇矛盾纠纷化解机制改革情况进行了分析,并对X镇矛盾纠纷化解共治机制的优化提出了相应的对策。于洁阳以苏南A村为例对过渡型乡村的生产生活特点进行了研究,进而探究在过渡型乡村中人民调解的具体实践及困境的成因。虽然上述研究均围绕农村矛盾纠纷类型及其化解机制展开了具体的论述,并从社会治理、乡村振兴等角度有针对性地提出了一系列对策,但正如费孝通针对社区研究模式所带来的“代表性问题”提出的“局部不能概括全部”的答复,大多数研究仅以某个具体的村镇为研究对象进而针对地方性的问题进行具体论述,缺乏对区域性农村矛盾纠纷及其化解机制的深度分析。虽然其中涉及到了乡村社会的一些共性问题,但总体上仍未从法规政策层面对人民调解工作机制的完善提出对策,对如何在治理角度下优化当前乡村人民调解组织机构的研究较为匮乏。
事实上,在中国广阔社会空间下展开的局部田野调查难以阐述宏大的法律理论,对此有学者试图跳出地域限制,希望能够从宏观角度总结出当前乡村纠纷调解体系的困境及对策,但此类研究过于注重理论分析,缺乏实践层面的探索。例如雷望红以赣南宋村作为研究范本,对于当前乡村纠纷调解体系中的动员型调解模式进行分析,并希望借此从宏观层面为乡村纠纷调解规则体系提出建议。喻少如等将人民调解作为公共法律服务的一部分对其融入乡村治理的实践进路进行了重构,重点阐述了公共法律服务融入乡村治理的理论逻辑。但部分研究缺乏实地调研分析,所提出的多为原则性或宏观性的对策,在政府决策层面缺乏清晰的可操作性。
处理好矛盾的普遍性和特殊性的辩证关系,在坚持社会现象普遍联系的同时立足地域特色优化人民调解工作模式,既是坚持好全面依法治国战略的基本要求,也是发展好新时代“枫桥经验”的核心要旨。基于此,为了探寻当前农村矛盾纠纷治理的实践现状,可在一定区域范围内探求具有实践意义的更为公正高效可行的解纷方式,为行政机关的治理决策提供具有参考价值的建议。
二、乡村人民调解的实践现状与困境
笔者选取H省具有代表性的五地展开田野调查,通过对基层调解工作的实践情况展开研究,归纳总结出乡村人民调解运行中存在的问题,进而分析当前乡村人民调解制度的发展阻滞和成因。
(一)乡村人民调解的具体实践
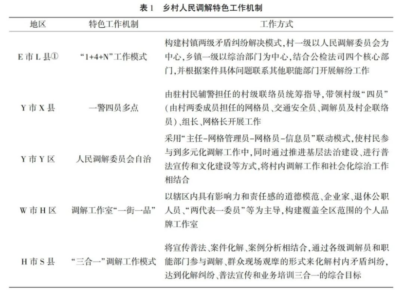
2023年9月27日,由最高人民法院、司法部印发的《关于充分发挥人民调解基础性作用推进诉源治理的意见》中强调要总结经验,从实际出发推进人民调解方式方法创新。由于我国地域广大,民族众多,而民间传统习惯多受到不同文化的影响,进而使中国传统法律制度和文化呈现出多元化发展的趋势。有学者指出,因地制宜地根据地方特色构建符合民生民意的矛盾纠纷解决机制有助于促进法律与社会的交融。通过实地调研发现,各地在推动基层社会治理的过程中根据地方实际情况和文化背景探索出了多种矛盾纠纷化解工作机制,且具有显著的地方特色(见表1)。

H省内各地区之间在调解机构的设立上存在较大差异(见表2):除了W市H区各乡镇街道均已成立独立于现有政府行政机构之外的以群众为主导的调解工作室外,其他四个地区村一级的行政单位下仅有村委会设立的人民调解委员会开展调解工作,没有其他人民调解组织。在村所属的乡镇中,人民调解委员会虽然在形式上属于乡镇司法所管理,但调解工作实质上是由乡镇综合治理办公室主导开展的,而且是作为其众多职能下的一部分。此外,在部分经济较为发达或人口较多的镇设有独立的个人调解工作室专门开展调解工作。

而且,各地村镇人民调解委员会在人员构成上也存在差异(见表3):除W市H区人民调解组织中存在普通民众和其他人员外,其余四个区县下的村镇人民调解组织的组成人员均由村干部兼任。依照《中华人民共和国人民调解法》(以下简称《人民调解法》)中的相关规定,调解员应当通过推选的方式产生。在所调查的几个村镇中,各人民调解委员会组成人员也并非推选产生,只是村委会或综治办以现有的组成人员兼任调解员,是在形式上对人民调解组织体系的一种回应。

(二)乡村人民调解的实践困境及成因
1.调解组织缺乏实质上的独立性。提供调解服务的组织是乡村矛盾纠纷多元化解机制首先要解决的问题。乡村人民调解服务的质量与调解组织的健全程度紧密相连。供给服务的核心是人民调解委员会,是为化解各类民事纠纷而依法设立的群众性组织,也是独立于政府公共服务之外的民间服务力量,和政府主导的公共服务有着本质上的区别。依照《人民调解法》相关规定,人民调解委员会产生方式主要有三种:一是由村委会、居委会设立人民调解委员会。二是由企事业单位按需设立人民调解委员会。三是由乡镇、街道以及其他社会团体或组织按需设立人民调解委员会。
通过实地调研发现,部分地区乡村基层纠纷调解机制在人民调解组织上存在缺失的现象。H省调研地区除了W市H区各乡镇街道均已成立独立于现有政府行政机构之外的以群众为主导的调解工作室以外,其余四个地区的人民调解委员会和村委会实质上是一个部门。人民调解委员会成立与否对于村内解决纠纷矛盾的方式以及主导人员上并无实质性的影响。虽然村干部并非体制成员,但在组织开展调解工作时实质上是代表一种国家权力的参与。由村镇公职人员所主导的人民调解委员会在本质上还是一种行政调解,并非依靠群众力量化解纠纷矛盾的群众性组织。当村民存在矛盾调处需求时,其并不拥有自由选择调解组织的权利,只能被迫接受政府主导的公力救济,且该模式下所进行的人民调解过多地受到行政权力的干预,不利于调解工作的开展。
由于基层人民调解委员会失去实质上的独立性,在农村地区发挥矛盾纠纷化解作用的机构实际上还是乡镇政府以及村委会,这无疑违背了人民调解制度设计的初衷。在中国传统熟人社会,村干部在村集体中具有一定的威望,能够作为矛盾纠纷的权威调解者,而随着乡村社会的不断变迁,村干部身上所具有的宗族性质在不断被削弱,从而导致村干部并不能有效地调处纠纷矛盾。实践中,由于村干部在矛盾纠纷调解上的成效逐渐减弱,大部分村干部对于纠纷的调解具有抵触心理,在遇到纠纷需要调解时,村干部往往只是在程序上进行调解,进而导致矛盾纠纷化解流于形式。这种抵触心理并非是调解工作本身的复杂性所导致的,而是受制于调解组织本身非独立的性质。当前乡镇综治工作事务繁杂,乡村矛盾纠纷数量较大,案件实际情况参差不齐,而村干部又身兼数职,疲于应对。
2.调解活动的开展缺乏经费支持。虽然人民调解在性质上是一种民间矛盾化解方式,但其本质上属于政府购买公共法律服务的一种类型,是国家公共法律服务体系的重要组成部分,应当给予一定的经费支持。2007年7月9日,财政部、司法部联合下发《关于进一步加强人民调解工作经费保障的意见》,其中对人民调解活动的相关经费进行了规定,主要包括三项开支,即司法行政机关指导人民调解工作经费、人民调解委员会工作补助经费和人民调解员补贴经费。在2011年实施的《人民调解法》也肯定了政府对人民调解服务提供经费支持的行为,但通过实地调研发现,大部分乡村人民调解委员会在经费落实上存在较大的缺失,没有依照规定对人民调解工作的开展提供各项经费补贴。例如在E市L县,现阶段全市对于调解人员的补助主要通过以奖代补的方式发放,即不发放固定工资和工作经费,以案件补助的方式对调解员发放资金。即便如此,大部分案件补助也难以兑现。在对H市S县A村、E市L县B村的调研中发现,村委会工作人员需要同时兼任村内调解工作,现有经费保障不足以支撑工作的开展。
当前对人民调解工作开展的激励手段主要是以精神激励为主。国家和地方每年会对人民调解员和人民调解组织进行表彰,通过选拔的方式推荐模范人民调解员和模范人民调解委员会,由司法部门授予在人民调解工作中表现优异的人员“模范人民调解员”的称号。激励理论明确提出要将物质激励和精神激励相结合,才能更好地调动工作人员的积极性。调研发现,不少地区过于强调对人民调解员精神上的奖励,而忽视了物质上的激励,导致社会力量参与人民调解工作的积极性和主动性减弱。
一方面,由于经费的限制间接导致了人民调解委员会工作人员配置的不足。《人民调解法》规定:“人民调解委员会应当由三至九人组成。”但在调研中发现,大部分基层调解委员会达不到法律规定的人员配置要求,且大部分村民虽然愿意参与到矛盾纠纷调解的工作中,但对于成为专职调解员的工作意愿较弱。由民间力量参与组成的调解组织中,调解员队伍普遍年龄偏大,年轻人在调解队伍中的数量较少。在E市L县,乡村基层调解委员会成员多由退休人员组成,平均年龄在70岁以上,工作中几乎无案件补助。另一方面,经费保障不足的问题也会影响到基层矛盾纠纷调解机制的多元化发展。例如H市S县开创的“三合一”调解工作机制在实践中取得了较为突出的成效,司法部门对于开展“三合一”调解的意愿也较高。但由于“三合一”调解的开展需要协调多个部门和人员的共同参与,开展一次“三合一”调解所需要的经费要远高于普通类型的调解,受制于经费限制,该县每年能够开展的“三合一”调解寥寥无几。这对于推广此类新型基层矛盾纠纷调解工作模式会造成较大的阻碍。此外,所调研的大部分乡镇均尝试通过引进法律援助律师的方式,定期前往村镇为村民免费提供专业法律咨询服务,希望以此解决部分专业性较强的纠纷。因为类服务具有公益性特征,对于提供服务的律师只是由村镇或者司法行政机关象征性地提供经费支持,导致法律援助律师参与矛盾调解的积极性较低,实践效果不佳。
3.人民调解机制下的解纷调解意识缺位。一方面,村民以调促解意识欠缺。村民是乡村社会生活的主体,更是乡村地区人民调解工作的主体。虽然国家近年来在基层地区大力推广矛盾纠纷多元治理工作模式,但由于农民集体行动的组织动员丧失了其社会和政治基础,从而导致村民对与自身利益没有直接关系的矛盾纠纷表现出不愿参与的态度。例如在E市L县A村,由于村民之间宗亲关系较为复杂,在调解员了解纠纷具体情况时,部分村民碍于情面或是家族关系不主动配合相关调查,甚至出现不讲实话的情况,这对于调解人员了解案件事实和解决矛盾纠纷造成了很大的困难。究其原因有以下两方面:一是村民对调解制度认识不足。体现在村民对于人民调解组织的组成和运行机制不了解。大部分村民表示不清楚什么是人民调解,不知道村人民调解委员会的组成人员和解纷流程。这种法律意识的缺失导致村民并未理解调解制度的真正意义和功能,对依法解纷缺乏认知和认同。在村民心中,只知在遇到矛盾纠纷时要寻求村委会和村干部的公断,并未理解调解制度的真正意义和功能。实践中,村民对于人民调解机制的需要目的往往并不在于解决矛盾,而是一种“气”的释放。有学者指出:“中国传统农民抗争所具有的典型形象可以称之为‘为气而斗争’……怀持着‘为气而斗争’信念的中国农民,对于所谓的法秩序并无过多的信从。他所主张的与其说是法律意义上的‘权利’,不如说是人的尊严和社会承认的底线。”此时双方的争议点实质上并不会对当事人权利义务造成较大的影响,甚至和他们自身权利义务本质上无关。在此情形下,当事人本质上是希望通过调解组织来为自己“讨个说法”,他们并不指望能够通过调解来真正解决纠纷,而是希盼国家力量的介入来确保其对利益的暂时性占有。然而,现有的调解制度设计的初衷是对矛盾纠纷进行实质性解决,从而达到社会和谐的状态,而这种以调促解意识的欠缺最终可能会使调解工作流于表象。二是村民依法维权观念缺失。在中国乡村社会,村民受到传统观念的影响较大,对于矛盾纠纷的解决多是依靠长期形成的习惯或公认的某种道德标准,法律只是他们在用尽救济措施后维护权利的最后一道防线。近年来,村民的法治意识在法治乡村建设背景下有了一定的提升,但在面对矛盾纠纷时他们仍无法在法律范围内提供具有说服力和法律效力的证据,从而导致村民对于依法解纷方式的质疑和抵触。例如,在H市S县的一起村民矛盾纠纷处置过程中,村民只凭自己主观臆断和猜测要求对矛盾纠纷进行处置,而要村民举证时他们又难以拿出确切的证据。当调解结果与其期望有所差距时,村民又会对调解组织产生不满情绪,甚至会将矛盾转移至当事人和调解人,从而造成矛盾的扩大化。
另一方面,调解组织以调促解意识不足。调解组织是化解矛盾纠纷的核心,同时也承担了法治乡村建设背景下“送法下乡”的重要任务。但农村调解组织并未清晰地认识到人民调解制度的本质目的,而是将农村矛盾纠纷调解看作是压力型体制下转嫁给体制末端的基层政府众多治理目标任务下的一部分,导致政策执行偏离政策初衷。例如,在E市L县C村,虽然村人民调解委员会具有较为成熟完善的解纷调解工作机制,但在对该村村民进行访谈的过程中发现,村民对于村人民调解工作普遍表现出不了解的态度,对于现有的解纷调解工作认可度也较低。具体而言,也存在以下两方面的原因:一是调解工作存在偏离解纷目的的问题。在调研中发现,一些地区的调解工作流于形式,部分村镇过于看重纠纷化解的示范作用,将基层调解组织的建立和完善作为一种对外展示的宣传活动,使人民调解失去实质性的促进社会和谐的作用。二是忽视调解在社会治理中的关键作用。虽然人民调解强调群众自治,但多数调解员同时担任政府公职。在参与调解时,他们普遍会将自己放在一个更高的位置来“处理”问题,而非“调和”问题,将调解工作看作是一种公权力的延伸。部分村干部并未认识到矛盾具有的普遍性特征,对于村内矛盾纠纷的调解抱有抵触心理,在解决矛盾过程中简单地采取两头说好话的方式,劝解双方搁置矛盾。这种方式虽然能够平息一时的冲突,但往往难以从根源上解决矛盾,也为矛盾继续发酵乃至再次爆发埋下隐患。若矛盾双方当事人难以达成一致意见,村干部则会简单地报送至上级政府,造成基层调解组织失去实际作用。例如,在E市L县D村,通过实地调研发现,村委会工作人员并未正确看待村民的矛盾和不满,认为村内有矛盾纠纷就是不符合和谐社会建设的发展要求。他们将调解看作是阻止群众上访的一种方式,对村内发生的矛盾纠纷往往存在“避讳”心理。
三、乡村人民调解制度的优化路径
通过归纳该地区所面临的调解组织缺位、调解活动经费短缺、解纷调解意识欠缺等困境及成因表明,需要从政策法规、组织建设以及思想意识等层面纾困,完善乡村人民调解工作的多重机制。
(一)优化完善组织机构,促进乡村人民调解员专职化
一是提供规则支持与指引,强化组织保障。依法化解矛盾纠纷是法治乡村建设对人民调解工作提出的基本要求,规则的正确指引和有力支持是各调解组织和解纷部门有效解决乡村基层矛盾的前提。在实践中,诸如《人民调解法》等法律规范往往针对顶层设计而没有涉及具体规范,这种抽象性的规定虽然能够为各地因地制宜地细化人民调解相关制度提供方向指引,但不能对乡村人民调解工作的开展提供具体有效的指导。为此,一方面各地区要充分行使地方立法权,结合地区现实需要和实践经验以立法的方式对农村地区矛盾纠纷化解体系中各职能部门间的权责进行划分,明确各解纷主体之间的职能职责以及各纠纷解决方式之间的沟通衔接机制,在操作层面细化落实《人民调解法》。另一方面,各级政府要因地制宜及时出台相关规章,解释或说明不同地区多元化纠纷解决机制的具体内部设置,回应经费保障、调解人员专职化等具体现实问题,为乡村多元化调解机制的实施提供具体的操作指南。
二是优化服务供给格局,合理配置资源。应当构建有效的横向和纵向工作机制统筹乡村矛盾调解工作机制建设,避免出现服务上的浪费。首先,要促进各级人民调解组织分级化、集约化设置。在乡镇一级建立独立的人民调解组织,杜绝“一套班子,两个牌子”的现象,防止调解组织流于形式。在村一级充分考虑实际情况,注重村民对公共服务需求的差异性,有针对性地设置人民调解组织,避免出现“撒胡椒面”式的服务供给。在经济发达地区,由于矛盾纠纷案件数量较大且地方经济较为发达,可以在村一级建立全覆盖式的人民调解组织。在经济欠发达地区,部分村镇“空心化”情况较为严重,矛盾纠纷数量也相对较少,对此则可以适当降低人民调解组织的密度,综合考虑距离、纠纷数量、经济发展水平等因素在多个村范围内建立统一的人民调解委员会。其次,要加强协同治理。面对复杂疑难案件,贯彻落实“三调联动”工作体系。各级人民调解组织、信访部门、司法所、派出所、法院及其他政府部门应当进一步整合矛调解纷资源,在保障人民调解委员会独立行使职能的前提下,将矛盾纠纷化解工作上升到社会综合治理的层面,共同探索合理合法的化解措施。最后,要强化政府的组织协调作用。对乡村自治组织的功能给予清晰的定位,加强基层政权的建设,强化其公共服务的功能。在涉及多方主体参与时,行政机关与村委会要在协作配合、学习互通上发挥主导作用,打通调解组织之间的地域和行政壁垒,实现公共服务资源共享和优势互补。
三是促进调解人员专职化,提升服务能力。乡村人民调解员专职化是我国经济社会发展的必然结果,调解员的职业化、专业化是人民调解工作改革和完善的必由之路。乡村调解人员专职化应当分为两步走:第一步,乡镇层面要实现调解人员专职化。乡镇层面要做到行政管理部门与乡镇人民调解委员会人员分离,选聘退休法官、律师、法律工作者等有一定法律专业知识的人员专职从事乡镇层面矛盾纠纷化解工作,司法局等行政机关负责对调解组织的日常工作开展、人员配置等进行业务上的调研指导,但不应负责具体工作。第二步,村级层面尽力实现调解工作独立化。由于乡村调解人员受专业性、年龄等各方面条件的限制,在村庄层面实现调解人员专职化面临困难。目前,可着重从当地群众中选聘具有一定威望、法律意识较强、热心调解工作的老干部作为村内调解工作者,充分发挥其对村情相对熟悉的优势,建立独立的人民调解组织。在专职人民调解员数量和人民调解组织规模的设置上,应当依据村庄人口数量和人员结构来确定。对于人民调解员的工作能力应当进行定期考核,提高调解服务的专业性。与此同时,村干部继续参与调解工作,起辅助作用,既可以缓解村干部和调解组织的工作压力,也可以最大化实现调解组织的独立性。
(二)强化调解工作激励制度,完善多元经费保障机制
一要落实现有经费保障。落实经费保障是切实发挥人民调解员作用、吸纳更多优秀人员加入调解工作的重点之一,也是人民调解能否顺利开展的重要保障措施。现阶段,由于村民集体认同感不断降低,村民失去了主动参与公共事务的积极性。虽然大部分村民表示愿意为村内矛盾纠纷化解提供帮助,但几乎没有村民愿意在没有报酬的情况下长期参与人民调解活动。为此,一方面须落实司法行政机关指导人民调解工作经费、人民调解委员会工作补助经费和人民调解员补贴经费等专项经费的发放。另一方面要促进落实以案定补政策。乡村调解组织要完善档案记载,通过案件数量、解决质量等量化经费补贴,保障基本的经济补贴激励或者其他物质奖励,提升调解员工作积极性。除此之外,各地经费保障的重点应当有所区别。在经济欠发达的地区,由于地方政府专项经费有限且村镇经济发展不足,应当重点保障基本的人民调解工作的开展以及人民调解员的生活需要,由村委会为村人民调解员提供相应的办公场所,尽量降低调解活动的开展成本,将重点放在提高调解工作的效率上。在经济发达地区,由于矛盾纠纷数量较大且较为复杂,则应当承担起探索矛盾纠纷多元化解机制建设的责任,要在保证调解工作有效开展的基础上,提升用于开展地方特色工作机制的经费比例,提高调解工作的质量。
二要完善队伍考评制度。在保障基本经济激励的同时,完善驱动型激励措施。规范调解工作人员队伍考核评价体系,建立专职人民调解员绩效考核制度。如,定期开展评优评先工作,对优秀工作人员进行表彰奖励,利用微信、微博等媒体开展宣传,激发他们内心的荣誉感。同时,在考评时必须充分注重民主的作用,不能单纯地将结案率或受理数作为考评的唯一标准,应当更多考虑矛盾争议的实质解决情况,通过定期回访、问卷调查等方式征求村民意见,并由乡镇司法所或综治中心牵头建立相应的绩效考评体系,通过公布各项考核结果体现奖励情况,进一步提升调解员的工作积极性,真正发挥人民调解在维护社会和谐中的作用。
三要建立经费监督机制。在落实经费保障的同时,要建立和完善经费的使用管理监督机制,将人民调解专项经费和综合治理、文化建设等经费区分开。一方面要制定严格、细致的经费管理和使用标准,对于人民调解经费的使用范围、乡村法律服务的购买途径及其购买流程等问题作出规定,确保有效使用经费,防止出现经费滥用等情况。在具体制度设计上,应当在国家法律的原则上根据不同地区的具体情况做出可操作的规定。另一方面,建立经费使用监督机制,公开经费使用情况,提供经费使用监督渠道。上级指导单位应当定期对各人民调解组织的经费使用情况开展监督调查,对于违规使用经费的组织机构予以相应的惩戒。
(三)加强“三治”协同治理,重构乡村法治认知体系
一是培养村民规则意识。应努力培养村民的规则意识,通过村民自治的方式提升规则对村民的约束力,进而提高村民对调解的接受度和参与度。在实践中,村规民约是行之有效的方式。村规民约可以结合治理需求的变化,在乡村社会内部相对自由地探索、形成符合自身社会发展需要的规范体系。作为“小宪法”的村规民约,既可以对全体村民的行为进行规范,又可以对村内公共事务进行约束,以成文的制度促进乡村自治规范化。依靠村规民约,既可以改造那些制约与妨碍执法的传统观念和风俗习惯,也可以引导村民积极守法。乡村各地区要完善村规民约,在严格遵守国家法律法规的前提下,依据各地实际自然地理环境和人文特色制定本村村规民约,保证村规民约的合法性、规范性、地方性和民主性,引导村民树立规则意识、守法意识,提升村民对于调解工作的认知水平和接受程度。
二是培育乡村法治文化氛围。乡村地区的法治建设水平是影响乡村调解工作的重要因素。乡村地区的法治建设虽然无法一蹴而就,但可从培育乡村法治文化氛围入手,注重培育村民的法治精神和公共精神。首先,要多措并举提高村民法治意识,借助农村文化广场、宣传栏等传统媒介和微信公众号等新媒体搭建普法、学法平台,同时结合当地民俗文化,采用村民喜闻乐见的方式引导村民自发学习法律知识,形成独属于各个村落的法治文化,从而促使村民自觉地遵守人民调解法律规范,尊重人民调解员。其次,要充分发挥党建引领作用,通过强化基层党组织的建设,完善各项管理制度,将调解工作和党务、村务工作相结合,加强对乡村干部法律知识培训及考核的力度,确保乡村干部能够以法律思维和法治方式对待乡村调解工作。同时,应当优化基层社会治理成效考评机制,以对群众权益的实质性保护作为基层政府矛盾化解工作的考核重点,纠正乡村干部调解工作形式化的错误认知,确保各类矛盾纠纷得到实质性化解。最后,应当以法治文化为切入点培养村民的公共精神。以共同缔造理念为载体,通过移风易俗、组织公共活动等方式促使村民关注村集体和社会问题,引导村民积极参与村庄建设,提高村民参与纠纷调解的积极性,重构村民对于村庄的认同感和主体感,为人民调解工作的扎实推进提供思想精神上的保障。
三是挖掘乡村文化的优秀内涵。调解是一项情、理、法相结合的治理艺术。有学者指出我国在构建高效有力的社会主义法治时应当注重利用本土传统惯例的重要性。矛盾纠纷多元化调解机制除了聚焦于法治手段,同样须注重德治手段,强调法治思维与德治理念的协调统一。首先,要强化文化治理的乡村实践,进一步完善乡村地区的公共文化服务,提高公共文化服务的可及性。通过广泛推广“农村书屋”“新时代文明实践站”等具有地方特色的文化组织,结合乡村的优秀历史文化传统、现实发展背景和乡村重要大事发掘独属于乡村的特色文化内涵和公共精神内涵,培育优良乡风。其次,要深入发掘乡村中的“好人好事”,持续开展道德模范、身边好人推荐评选活动,并对道德楷模加以表彰和奖励,树立典型,推动农村各家庭注重家庭家教家风建设。要充分认识到培育优良家风重要意义,做好家教、立好家规、树好家风,从而做到培育乡村优良家风,从源头化解各类社会风险隐患。最后,各乡村干部要带头认真学习、积极贯彻社会主义核心价值观,倡导乡村努力培育清白做人、勤俭齐家、干净做事的优良家风。
余论
在中国传统乡村地区,礼和法有着内在的统一,但又有着根本上的区别。费孝通指出:“礼是社会公认合式的行为规范……如果单从行为规范一点说,本和法律无异,法律也是一种行为规范。”但礼和法的冲突源于维持规范运行的力量来源不同,法律本身是依靠国家公权力来运行的,而礼的推行则更多的来源于乡村社会传统文化赋予的约束力。如果说法律规范是依靠判断是非来对行为进行定性,那么礼治则更多的从“量”的角度来判断行为能否从道德上进行谴责,在这种模式下,矛盾纠纷的解决则拥有更多讨论的空间,人民调解制度即是生发于该背景之下的、一种具有中国特色的矛盾纠纷治理模式。
中华人民共和国成立后,以人民公社制度为代表的基层组织体系打破了传统乡土社会在村民之间形成的的宗族关系,使国家力量能够迅速进入乡村社会并构建社会新的利益协调机制。自改革开放以来,在农村经济体制改革的推动下,国家权力又随着人民公社制度的消解而逐渐退出乡村社会,取而代之的是以“自治”为核心的村民委员会等群众自治性组织。在过去一段时期内,由于社会的急剧变化打破了既有的社会结构,使原有的以国家力量为主导的社会利益协调机制退出农村基层,而缺乏权威性的村民自治组织无法在功能上成为可以替代的新机制,导致乡村社会中的矛盾纠纷案件甚至违法犯罪现象大量增加。在实施乡村振兴战略的新时期,利益协调失衡会引发一些新的社会矛盾,乡村社会治理面临着新的机遇和挑战。法律虽在一定程度上能够为乡村社会纠纷化解以及犯罪治理提供替代性机制。正如前文所述,面对乡土社会所固有的传统风俗以及法治下乡所需的社会成本,现阶段,代表国家意志的法律难以实现在农村地区的全面适用。以人民调解为代表的公共法律服务送法下乡作为局部支配性权力关系重建的一种表现形式,对乡村治理以及法治乡村建设具有重要意义。
从历史的角度看,人民调解制度肇始于我国民间调解,在传统民间调解内生于我国乡土社会的基础上,中华文化中所奉行的“和为贵”和“无讼”理念使得人民调解在中国乡村具有深厚的文化背景,是矛盾纠纷多元化解机制能够在乡村基层推广的文化基础之一。这一历史特色也使得人民调解制度在全面推进乡村振兴战略中,既充分发挥筑牢乡村法治保障的重要作用,又兼顾了以德治教化促进乡村善治的重要任务。从社会治理的角度看,人民调解制度不仅仅是一种纠纷化解的工具,更是乡村社会的重要治理方式,旨在创造和谐稳定的社会环境。全面推进乡村振兴离不开和谐稳定的社会环境,人民调解制度与乡村振兴密不可分。一方面,乡村振兴战略为人民调解制度提供了动力。新时代“枫桥经验”强调要在坚守群众路线的基础上结合地区实际积极融合新的发展理念,不断创新治理模式、改进工作方法。随着乡村振兴战略的实施,国家通过不断推动农村经济发展、改善农村基础设施、丰富农民文化生活等方式,提高了农民在乡村社会中的主体性,激发了群众参与社会共治的积极性,为进一步坚持和发展新时代“枫桥经验”,提升基层法治化水平提供了坚实的群众基础。另一方面,人民调解制度通过纠纷解决、法治文化宣传等手段提升农村居民幸福感、满意度;通过落实新时代“枫桥经验”促进构建“三治合一”的治理路径,对传统基层社会治理经验推陈出新,激发基层社会活力,为乡村振兴战略的顺利实施提供了保障。
在实践中,由于各地区风俗文化特色和经济发展水平各不相同,受其影响的人民调解制度自然会呈现出各种差异,统一的制度体系往往无法兼顾各地区的差异,在政策落实层面会出现不适用的问题。本文以H省内具有一定代表性的五个农村地区的经验考察为基础,对乡村振兴背景下的乡村人民调解制度进行了综合研究,但囿于调研范围和调研样本的制约,仍未能全面梳理当前乡村人民调解制度存在的问题。所提出的优化策略也主要基于调研地区人民调解机制运行现状所得到的具备一定操作性的改良措施,在实践中仍存在较大的讨论空间。随着乡村振兴战略的全面实施,在讨论纠纷解决与法治乡村建设时,应从社会治理的角度进一步优化人民调解工作。可以地区特色作为切入点,在尊重各地风俗差异的前提下将矛盾纠纷化解与经济建设、思想文化建设联系起来,促使乡村人民调解制度更好地服务于乡村振兴战略,走出一条符合新时代中国特色的基层治理之路。