摘 要:雪活酬赏惯例目的在于通过官吏详察案情,达到消除冤狱、慎刑止杀的目的,宋代亦有大量雪活事例著于史籍、墓志之中。然而,多有庸官俗吏唯利是求,竟将雪活酬赏视为升迁获赏之南山捷径。更为严重的是,雪活人命须以认定原审判决错误为前提,则酬赏擢用必以原审法官遭受责罚为条件。因此,部分循良官吏往往在平反冤狱的同时,突破既有诉讼惯例,放弃奏报雪活事迹,一时传为佳话。
中国古代司法者在诉讼活动中时常遵从惯例、援引“故事”(故实、旧典、典故、旧例、旧制等),一定条件下还可通过创制先例、拟议新制,乃至修订律令,实现立法与司法之良性互动,保障法律规则高效有序运行。因此,关于中国古代司法惯例的深入研究,对于全面、客观认识我国传统司法文明之全貌具有重要价值。对于宋代司法惯例的深入研究,为还原、厘清、揭示宋代诉讼法制生成、嬗变、运作和革新的历史脉络和客观规律,具有重要意义。“故事”即过往之事,“或是旧日的成例、典章制度,或是旧日的事例,均被日后援以为例。”汉魏以降,故事作为重要的法律形式,即受到格外关注。自清末以来,沈家本、薛允升、程树德(1926)、杨鸿烈(1933)、守屋美都雄(1960)、刘俊文(1985)、邢义田(1986)、黄敏兰(1992)、霍存福(1993)、邓小南(2000)、杨一凡(2002)、吕丽(2002)、闫晓君(2005)、王文涛(2015)、李云龙(2018)、喻平(2019)、戴建国(2020)等学者,曾先后从不同角度对中国古代“故事”给予关注。本文围绕宋代司法活动中“雪活酬赏”惯例的形成、行用与突破,尤其注重利用近年新出宋人墓志文献,试图通过对宋代人命案件司法裁判中酬赏惯例的系统考察,查明以“故事”为代表的各类习惯性规则之地位功能、运作样态和因革兴替,借此探知“近世”之际司法惯例、司法制度和司法文化之相互关系。
雪释冤狱,活人性命,历来被认为是循良长吏之重要政绩。对此,宋代形成了雪活酬赏“故事”,并在司法实践中得到长期践行。郑克《折狱龟鉴》曾述姜遵雪冤死囚事,“姜遵为开封府右军巡院判官时,有二囚,狱具将扺死,遵察得其冤状而出之。故事:雪活死囚当赏。遵恐以累前狱吏,乃不自言。”《折狱龟鉴》成书于南宋绍兴三年(1133年),雪活酬赏“故事”应为此前累朝行用之诉讼惯例。雪活惯例的核心是官员通过纠正死刑错案,获得擢升或赏赐,本文关于雪活惯例的讨论,聚焦于经办官员奖酬事宜,具体包括以下三个问题:其一,雪活酬赏惯例之形成;其二,雪活酬赏惯例之行用;其三,雪活酬赏惯例之突破。
一、雪活酬赏惯例之形成
雪活惯例由来已久,实践中往往泛称雪冤、理雪、辨冤狱等。《隋书·李德饶传》:“大业三年,迁司隶从事,每巡四方,理雪冤枉,褒扬孝悌。”唐代雪冤事例已经较为常见,理雪对象逐步向死刑案件集中。如武周时司刑少卿徐有功常驳酷吏所奏,“每日与之廷争得失,以雪冤滥,因此全济者亦不可胜数。”长安年间,左台监察御史苏颋奉诏按覆来俊臣等旧狱,“皆申明其枉,由此雪冤者甚众。”更为重要的是,唐代因雪活死囚获得酬赏的事例已经屡见史籍,且与雪活官员之任用、考核、擢拔等行政管理规则直接关联。《唐阙史》记咸通初年,“天水赵宏者任江阴令,以片言折狱著声,由是累宰剧邑,皆以雪冤获优考。”大中四年(850年)八月,御史中丞魏謩奏请度支、户部、盐铁院官带宪衔者推劾狱讼,“如累推有劳,能雪冤滞,御史台阙官,便令奏用,从之。”大中六年(851年)七月考功奏:刺史、县令若能“开田招户,辨狱雪冤,及新制置之事,则任录其由申上。”但是,在雪冤官员岗位安排方面,唐代仍有特定要求。《旧唐书·韦温传》:“盐铁判官姚朂知河阴院,尝雪冤狱,盐铁使崔珙奏加酬奖,令权知职方员外郎。”右丞韦温认为“‘郎官朝廷清选,不宜以赏能吏。’上乃以朂检校礼部郎中,依前盐铁推官。”可见,唐代雪冤能吏不得染指清要职位。又据长兴四年(933年)二月大理正张瑑援引咸通十年(869年)二月二十九日大理少卿刘庆初奏议可知,唐懿宗时已经明确规定雪活死囚人数与考课、授官之间的对应关系,雪活酬赏惯例初现端倪,且在五代得以长期行用:
“其法官中能辨雪冤狱、迹状尤异者,二人已上者,请书上下考,三人、四人已上者超资与官。今欲望依庆初所奏,法寺置议狱堂,凡断公事,并集法官详议,然后联署奏闻。天下诸州案牍,亦望本判官与副使已下,督厅会议。”敕:“法寺议狱,宜且于寺卿厅内;法官赏罚,宜依所奏。天下州府有疑者,判官集议;寻常案款,则准法施行。”
显然,晚唐时雪冤已经成为官吏考核、升迁的重要量化指标,雪冤酬赏的具体标准和申报程序已经初步成型。长兴四年(933年),刑部员外郎卢华曾言“伏见本朝故事:凡内外官司,有能辨雪冤狱,活得人命者,特书殊考,非时命官。多难已来,此道渐废,既隳赏典,难得公心。”此处“本朝故事”,当指唐代雪活惯例无疑。由此,五代成为延续、整顿和革新雪活惯例的关键时期。这一阶段,雪活的适用对象、酬赏标准和申报程序等基本确定,雪活死囚作为官吏考课重要内容之一,雪活酬赏因而成为激励各级长吏勤勉履职的重要举措。后唐同光二年(924年)中书门下奏:刺史、县令因招复户口、增加赋税、辨雪冤狱,祛除积弊者,“即仰本处逐件分明闻奏,当议奖擢。”天成二年(927年)十月辛丑德音:“天下诸州官员,如有善推疑狱及曾雪冤滥兼有异政者,当具姓名闻奏,别加甄奖。”长兴元年(930年)二月二十一日南郊赦书曰:“准长定格,应经学出身人,在任日雪得冤狱,许非时参选,超资注官,仍赐章服。”
长兴四年(933年)五月,据中书奏请,重新界定“雪冤”含义,此为五代雪活之制的关键性突破:“凡云冤狱者,所司推鞫定罪不平,回曲作直,已成案牍,或经长吏虑问,或是雠家诉冤,重经推讯,始见情实,回死为生,始名雪冤。”同时,认定雪冤,又须以“元推官典招伏情罪,本处检案牍事即给与公据,便为考牒内竖出,候本官满日,便准近敕非时参选。”此外,调整和细化雪冤注官、赐服的标准:“若活得一人,超一资注官;二人已上,加章服;已有章服,加检校官。如在任除冤雪狱外,限内征科了绝,减得一选已上,或招添户口一分已上,并许酬奖。如加至五品已上,许奏听敕旨。如虽雪得冤狱,征科违限合殿选者,亦待殿选满月,与叙雪冤之赏。”末帝清泰元年(934年)六月,据大理正剧可久疏奏,诏“其军巡使、都虞侯能覆推刑狱,雪活人命,及推按不平,致人负屈者,起今后,宜以长兴四年五月二十三日敕条施行,合有奖酬,亦等第比附行遣。”后晋开运二年(945年)正月,刑部侍郎赵远奏请,明确雪活酬奖申报时限:“‘乞自今但能雪活冤狱,不限中外官,并加旌赏。诸道州县委长吏抄案以闻。俟本人考满,即诣刑部投状,毋得隔越年岁,庶使内外同律。’诏从之。”上述选拔、注官和赐服的规定,构成宋代雪活酬赏惯例的直接历史渊源。此外,见于新出墓志的五代雪活事例,为考察五代末期的司法实况及对后世影响提供了佐证。据《魏丕墓志》记载:“世宗亲征瓦桥关也,公留掌京城东排岸事。有指水军楫夫为劫盗者,捕系七人于左军狱,占款既就,垂欲论决。公疑其不实,即密令搜访,果得元盗,遂驰白留守韩通,悉擒获焉,被诬者由是皆免。”周世宗征讨瓦桥关发生于在显德六年(959年)四月,魏丕雪活楫夫事迹,当在此间。
二、雪活酬赏惯例之行用
北宋开国之初,即对累朝行用的雪活酬赏规则予以修订。其一,增设幕职、州县官、检法官躬亲覆推的要求,明确区分日常公务与雪活劳绩。据建隆二年(961年)九月诏:“幕职、州县官、检法官因引问检法雪活得人命乞酬奖者,自今须躬亲覆推,方得叙为功劳。余准唐长兴四年、晋开运二年敕施行。若引问检法雪活,不在叙劳之限。”反映出宋廷通过承用先朝敕令,接续既有雪活规则之立法自觉。其二,重新界定雪活概念。“自后凡雪活者,须元推勘官枉死已结案,除知州、系书官驳正本职不为雪活外,若检法官或转运,但他司经历官举驳别勘,因此驳议,从死得生,即理为雪活。”其三,修改唐五代以来雪活奖酬标准。“其雪活得人者,替罢日刑部给与优牒,许非时参选。若雪活一人者,幕职循一资;州县官、幕职二人以上加章服;已有章服,加检校官;检校至五品以上及合赐章服,并京朝官雪活,并许比附奏裁。”其四,若官员希求酬赏,变乱既有判决,依律追责。“或覆推官妄欲变移,希翼酬奖,却为元推勘官对众凭者,其元驳议及覆推官各以出入人罪论。”上述改革既是对唐五代以来雪活酬赏规定的系统总结和完善,也为宋代雪活酬赏的具体实施提供了依循准则。
宋代京城诸司及州府举荐官员雪活酬赏,由审刑院、大理寺或刑部等机关进行审核。其中,审刑院承担详覆酬奖的重要责任。咸平六年(1003年)十二月敕:“应自今叙雪活及捉贼劳绩,文武官等合与不合该酬奖者,并令审刑院详覆闻奏。”景祐二年(1035年)十二月二十七日,“审刑院定夺太常博士陈希亮雪活合得酬奖,诏赐绯。”对此,《续资治通鉴长编》记作“赐太常博士陈希亮五品服,以尝辨冤狱也。”天圣四年(1026年)八月辛已,据审刑院奏,“前权石州军事判官冯元吉循一资,仍赐五品服,以其尝辨冤狱,活二人死故也。”此外,大理寺、刑部也时常奏请雪活酬赏事宜。景祐三年(1036年)九月二十一日,大理寺言:“‘据详断官杨务本、焦好问状,昨蕲州太常博士林宗言为盗官物该极典,寻疏驳覆勘,雪活得宗言死罪,乞赐酬奖。’诏各赐银绢三。”宝元元年(1038年)二月二十九日,“刑部言虞部员外郎郑知白雪活得徐德一名性命,合该酬奖。诏赐金紫。”同年八月九日,“刑部言:‘据前右军巡判官、大理寺丞冯振状,雪活得许从善一名,乞酬奖。看详不应《编敕》酬奖。’诏候依例合依入川通判,与当一任通判。今后正该雪活条贯,即与酬奖。”此处所言“雪活条贯”,应是北宋奖酬官员雪活人命的专项法规。康定二年(1041年)三月七日,审刑院、大理寺言“广济军录事参军麻永肩任和州录事参军日,雪活得贼人于诚、陈益死罪,合该敕酬奖。诏与两使职官,赐绯。”绍兴六年(1136年)七月二十七日,“漳州言:司理参军、右迪功郎林聘明辨流、死罪刑名五件,计一十人,欲望推赏。刑部勘当,林聘明辨裁决公事五件,已得允当,其元勘不当去处,合下本处依条施行。诏林聘与减一年勘磨,余依。”上述获得雪活酬奖事例,包括京城诸司、地方州军官吏等雪活人命者,经所在州军或官署申报,经审刑院或大理寺、刑部审核申奏,应依据《编敕》《雪活条贯》中雪活酬赏的相关规定,在现有官阶基础上注拟、晋升或赐服、赐物。其中,地方州府申报奖酬者,应由提点刑狱公事先行审核,再行奏报酬赏。大中祥符四年(1011年),以资政殿大学士向敏中等磨勘提点刑狱、朝官、使臣课绩文字,第为三等,“帝以磨勘文字示王旦曰:‘惟两浙朝臣、使臣有奏报雪活死罪者。定为第二等,余皆有责罚。’”绍兴七年(1137年)正月癸未,左修职郎朱倬召对,“举咸平中以户口增减为计臣之殿最,祥符中以雪活冤狱为宪臣之上第”,正为大中祥符四年(1011年)旧事。宁宗嘉泰年间,刘颖提点湖南刑狱,曾对雪活事迹做出深刻分析,并展示了提点刑狱司审核死刑奏裁案件的详细程序:
湘民喜斗轻死,以故重辟多,吏常骫法出之,杀人者例不死。公曰:“此东坡所谓外邀雪冤之赏,内希阴德之报者,岂辟以止辟之意哉?”诸郡以具狱上,惟过误可悯,若讯鞫有疑者,乃使奏谳,余悉论如律。然必召掾史议,反复数四,无孅芥疑乃决,故人自以不冤。按部所过,平狱犴,省牒诉,詧吏问俗,冒隆暑,由潭、邵历全、永,驱驰二千里乃归。人谓前所未有,资兴民邓其姓者,推刃同气,匿尸草野中,耕者四人见之以告邓,邓执而讼之官,官加考掠,民不胜痛自诬服,狱上,公疑之,命官阅实,果得其情。四人者破械而出,叩头呼天曰:“生我者,提刑也。”
显然,刘颖对雪活酬赏惯例的本质有清醒认识,部分官吏为获奖酬,滥奏可疑可悯,开脱死囚罪责,对命案苦主和法度尊严构成双重侵害。因此,刘颖遵从咸通以来雪活集议惯例,召集属官反复研讨,详覆案件事实认定和法律适用。墓志所记阅实四名农夫事例,正为提点刑狱雪活人命之证。其中所引东坡所谓云云,则出自苏轼《策别安万民六》:“懦夫庸人,又有所侥幸,务出罪人,外以邀雪冤之赏,而内以待阴德之报。”而所谓阴德之报,确实对宋人思维构成深刻影响。《夷坚志》曾记张文规阴司添寿事迹,通过张皇鬼神,称道灵异,以证果报不虚。元祐七年(1092年),英州司理参军张文规纠正真阳县民张五盗牛案,“雪冤狱,活十人,当得京秩。郡守方希觉以其老生无援,不剡奏,但用举者迁临川丞,绍圣四年之官。”张文规虽因上司算计未得擢拔,却在病死后,蒙阴曹添寿十二年,偿其雪活之劳:“子有雪活十人之功,故王以是报子,此人间希有事也。”此事委婉曲折,影射现实,在描摹宋代官员雪活人命事迹的同时,亦深刻反映出酬赏申报中人为干预等负面因素。宋人认为,雪活人命、平反冤狱者,理应获得官府奖赏;如因种种原因未能兑现,或将在寿命、家业、子孙等其他方面获得福报,可谓“失之东隅,收之桑榆”矣。作者通过所谓阴司报应,将官员政绩、考课、升迁与阳寿相互勾连,从而使勤勉履职官吏获得一定心理补偿,同时发挥劝善戒恶的社会宣教功能。
三、雪活酬赏惯例之突破
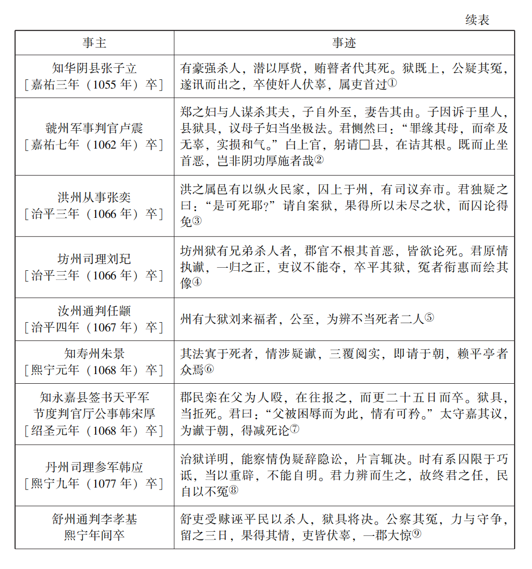
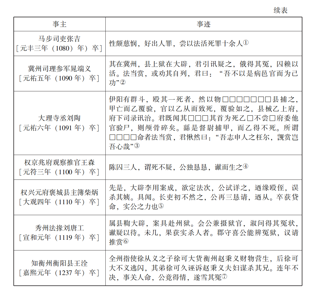
显而易见,雪活酬赏目的在于通过官吏详察案情,达到消除冤狱、慎刑止杀的目的。雪活人命被视为官僚重要德政治迹,部分雪活事例得以著于史籍、墓志之中(参阅表1《墓志所见宋代雪活案例简表》)。譬如,任颛[治平四年(1067年)卒]通判汝州,“州有大狱刘来福者,公至,为辨不当死者二人。”绍圣初年,乔执中以宝文阁待制知郓州,“执中宽厚有仁心,屡典刑狱,雪活以百数。”名臣范百禄之子范祖述“监颖州酒税,摄狱掾,阅具狱,活两死囚,州人以为神。”依据宋代司法惯例,雪活人命者应获得朝廷奖赏,与此同时,原审法官应承担相应法律责任。由此,针对雪活酬赏,出现庸吏滥用和良吏弃用两项截然对立的司法倾向。



(一)滥行酬赏
司法实践中,多有庸官俗吏唯利是求,将雪活酬赏视为升迁获赏之南山捷径。后唐长兴四年(933年),沧州节度使卢质受沧景观察判官靳诩父贿,以诩雪得冤狱奏荐恩奖。“质书生备位廉察,而受赂荐诩,人士丑之。”宋代士大夫曾多次指陈雪活酬赏之弊,景德年间,著作佐郎曹定曾奏:“长吏雪活,乃其职分,不当更论课最。”判刑部慎从吉却以为,“长吏误失用刑,率皆受责,雪活冤狱,曾不霑恩,惩劝之间,未协于理”,竟从从吉之请。景德二年(1005年)五月二十一日,“诏自今后雪活得人性命者,理为劳绩。”曹定所言,代表了宋代士大夫对雪活酬赏惯例合理存在的问难质疑。至和二年(1055年)二月丙午,宰臣刘沆言:“其叙钱榖管库之劳,捕贼雪活之赏,有司虽存常格,已经裁定,尚复有侥幸之请。以法则轻,以例则厚,执政者不能守法,多以例与之。如此之类,乃是叙劳干进之弊。”宣和二年(1120年),都曹翁彦深引述苏轼论断,陈奏雪活酬赏中舞弊之害:“今之官吏,外希雪活之赏,内冀阴德之报,递相驱煽,遂成风俗,一作奏案,无敢异议。胥吏乘之,奸弊万态,文致情理,莫可究诘,谳状径上,不由宪司。其就东市者,大抵贫民耳。”绍兴六年(1136年)十一月丁卯,左司郎中耿自求建议准确认识可悯含义,杜绝官吏冒雪活之名,行干进之实:“‘仍乞诏宪司州郡,如案情疑虑,误用法意,能雪活人命,自合依旧日赏典施行,庶几绝官吏希觊之望,使生者死者均被圣眀平允之泽。诏刑部看详申省。’”
(二)弃用酬赏
因滥行雪活产生的擢用、赏赐行为,势必对朝廷考核、选官、奖励等既有制度构成侵害。更为严重的是,因雪活人命须以认定原审判决错误为前提,则酬赏擢用必以原审法官遭受责罚为条件。因此,部分循良官吏往往在平反冤狱的同时,突破既有司法惯例,放弃奏报雪活事迹,传为佳话。例如,太宗朝同州女奴逃亡案中,观察推官倪若水雪活富民父子事:
知州以若水雪冤死者数人,欲为之论奏其功。若水固辞曰:“若水求狱事正,人不冤死,其论功非本心也。且朝廷若以此为若水功,当置录事何地耶?”知州叹服曰:‘如此,尤不可及矣。’录事诣若水叩头愧谢,若水曰:“狱情难知,偶有过失,何谢也。”于是远近翕然称之。
后因枢密直学士寇凖推荐,淳化元年(990年)冬十月乙巳,太宗面命若水为秘书丞、直史馆。与倪若水基于官德修养放弃雪活酬赏事迹相类,庆历初年,朱定国担任池州、贵州主簿时,以平反死狱,迁饶州军事判官。元丰四年(1081年)新官制行,“著令京朝官致仕,历任有劳绩,则以全俸宠之。公以贵池雪活之故,可应格。或劝君自陈,君曰:‘吾勤劳职事,夙夜匪懈,犹惧无以报廪禄之赐,今窃半俸老田里,又得一子禄养,恩已厚矣,敢较其他乎?’竟不言。”治平年间,梁彦回[庆历五年(1045年)进士]“在狱令为雪活二人,而君终不自言。或问所以?答曰:‘初非不欲言,念一言之蒙赏甚轻,而有司坐深故之罚重矣。夫以重罚易轻赏,岂我所为哉?’人以长者许之。”新出晁端义墓志、刘陶墓志所录志主事迹,则可与传世文献弃言酬赏事例相互参照。冀州司理参军晁端义[元祐五年(1090年)卒]墓志:“其在冀州,县上狱在大辟,君引讯疑之,俄得其冤,囚赖以活。法当赏,或劝其自列,君曰:“吾不以是病邑官而为己功。”大理寺丞刘陶[元祐六年(1091年)卒]墓志载刘陶处置伊阳群斗命案,雪活某乙性命,“所谓□□□□命者法当赏,君愀然曰:“吾志申人之枉尔,觊赏岂吾心哉?”法官放弃酬赏申报,主要基于两点考虑:其一,查明案情、纠正冤案当为有司职守,不应额外奖赏。由此亦可发现,专门设置的雪活酬赏规则,其目的正在于试图解决官吏懈怠政事、滋生冤狱这一严重问题。其二,获得雪活酬赏必然揭露原判错误或推官舞弊,因此,后任获得酬赏必以前任遭遇惩罚为代价。从君子之德抑或官僚阶层整体利益权衡,时有官员放弃雪活酬赏申报。因此,放弃酬赏的雪冤事例,虽是宋代司法之个案现象,却深刻反映了唐宋之际雪活规则轻重失衡的内在弊病,以及实践层面部分官吏贪功冒进,炮制雪活的丑态劣迹。
《旧唐书·徐有功传》赞曰:“听讼惟明,持法惟平。二者或爽,人何以生?”明、平二字作为传统司法基本理念和价值追求,理应成为支配辨雪冤狱的行为指南。
结 语
宋代异常重视先朝与本朝各类“故事”的搜集、研究和应用。以雪活酬赏为例,其中既有对晚唐、五代以来司法惯例的承继,更有依据本朝司法实践所进行的革新,通过对昭雪人命案件惯例的酬赏,沿袭了前朝司法贵重人命、民本恤刑的法律传统,彰显了宋人以人为本、慎重刑狱、因势利导的司法理念,更反映出中华法律文明薪火相传、赓续不绝的固有内涵。“雪活酬赏”等一系列惯例性规则作为列祖列宗治国理政的智慧结晶,深刻体现了中华民族自古以来心系苍生的治国之道,展示出中国社会特有的崇法、务实、权变的宝贵特质。凝结着古代法治思想精华的中华优秀传统法律文化,传承华夏文明的气质和禀赋,融汇新时代的价值与内涵,必将为全面依法治国注入丰富养分和深厚底蕴,将现代法治文明建设推进至的新的高度。