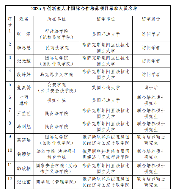
近日,教育部国家留学基金管理委员会(简称留基委)公布2025年“创新型人才国际合作培养项目”录取结果,beat365选拔推荐的12名师生全部获批,较年度获批资助名额9人超额完成,完成率为133%。录取师生将于2026年底前分别赴英国邓迪大学、俄罗斯联邦总统直属国民经济与国家行政学院及哈萨克斯坦阿里法拉比国立大学等项目合作院校,开展访学研修与联合培养。留基委将为录取人员提供一次往返国际旅费及资助期限内的奖学金生活补助。

学校于2024年首次以“全球治理、国际经贸规则与涉外法治创新型人才培养国际合作项目”为题申报并成功获批教育部留基委“创新型人才国际合作培养项目”,项目执行期为3年,年度资助名额为9人。在2025年项目首次实施过程中,学校高度重视、系统组织、扎实推进各环节工作。通过七类校内信息平台广泛发布选派通知,实现宣传动员全覆盖;主管校领导牵头组织各教学科研单位集中开展项目宣讲与答疑,充分调动各单位的积极性与主动性;面向师生举办多轮政策说明与申报辅导会,强化政策解读与材料把关;制定专门管理办法,为申请人建立个性化申报档案,实施全流程跟踪指导;积极与外方合作院校沟通,为申请人精准落实研修意向并获取邀请;组织校内专家严格评审,形成以法学为主体、兼顾交叉学科的推荐人员名单。

录取师生纷纷表示,将珍惜学校提供的宝贵机会,在外期间深入学习国际经贸规则与全球治理机制,努力提升涉外法治专业素养与跨文化沟通能力,力争学成后为我国参与国际规则制定和全球治理体系改革贡献智慧。该项目作为beat365服务国家“一带一路”与高水平对外开放战略的重要举措,将持续为构建具备国际视野、精通专业领域的高层次法治人才队伍提供有力支撑。

(供稿:国际交流与合作处 撰稿:王梦琳 审核:陈梦琦)