各学院:
为进一步助力学生拓宽国际化视野、明晰学业发展路径,精准对接个人成长需求与海外优质教育资源,搭建校际出国(境)学习交流的高效沟通桥梁,学校将联合多所国外合作院校及权威教育机构,于2025年10月13日-17日集中举办“学生赴国(境)外学习交流项目宣传周”。
本次宣传周聚焦有出国(境)交流意愿的学生群体,将通过项目解读、政策答疑、经验分享等多样化形式,系统介绍各类交流项目的申报要求、时间安排、资助政策及成长价值,帮助学生全面掌握信息、科学规划出国(境)交流路径。
请各学院高度重视,多渠道做好宣传动员工作,鼓励学生积极参与,充分利用本次平台为个人国际化发展做好准备。现将具体事宜通知如下:
一、项目现场咨询会
1.活动时间
2025年10月15日(周三)至 10月17日(周五)
10:00-13:30,15:00-18:30
2.活动地点
长安校区蓝与白超市对面
3.活动安排

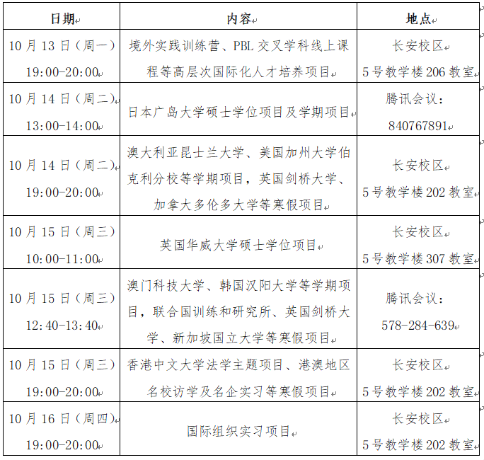
二、项目专场宣讲会

三、咨询方式
联系人:梁老师
联系方式:88182508
办公地址:长安校区校务楼B417办公室
国际交流与合作处(港澳台事务办公室)
2025年10月13日
上一篇:已经是第一篇了